Jump to content
  • 1

ERD school


Brecht

Question

Posted

Hallo,

Ik werk sedert 1 maand met Filemaker en wil een soort van 'agenda' opzetten voor leerkrachten. Ik had al iets gemaakt wat goed werkte maar kwam dan tot de vaststelling dat mijn basis niet in orde was waardoor ik opnieuw kan beginnen...

He zit zo: Een leerkracht geeft les in meerdere scholen, iedere school heeft meerdere afdelingen. Als die leerkracht de app opent (of inlogt) wil hij leerlingen kunnen toewijzen aan een school en vervolgens lesmomenten toekennen aan die leerling. De lesmomenten verschillen van school tot school. Het is niet de bedoeling dat hij de lesmomenten van school B ziet als hij leerlingen toevoegt en toewijst in School A. Ik bedoel hiermee: Als school A volgende lesmomenten heeft: "maandag 16u-17u wiskunde" en "maandag 17u-18u turnen" dan wil ik deze mogelijkheden niet zien in school B als deze daar niet bestaan. Ik zou werken met ofwel vooraf gedefineerde lesmomenten (leraar maakt deze eerst aan) of door middel van keuzelijsten in lesuren, weekdagen, cursussen... Vooraf gedefineerd zal misschien beste oplossing zijn.

Ik zou dus eigenlijk een keuze moeten hebben bij openen van de app naar welke schoolomgeving de leerkracht naartoe wil. Maar hij wil ook kunnen schakelen tussen de scholen...

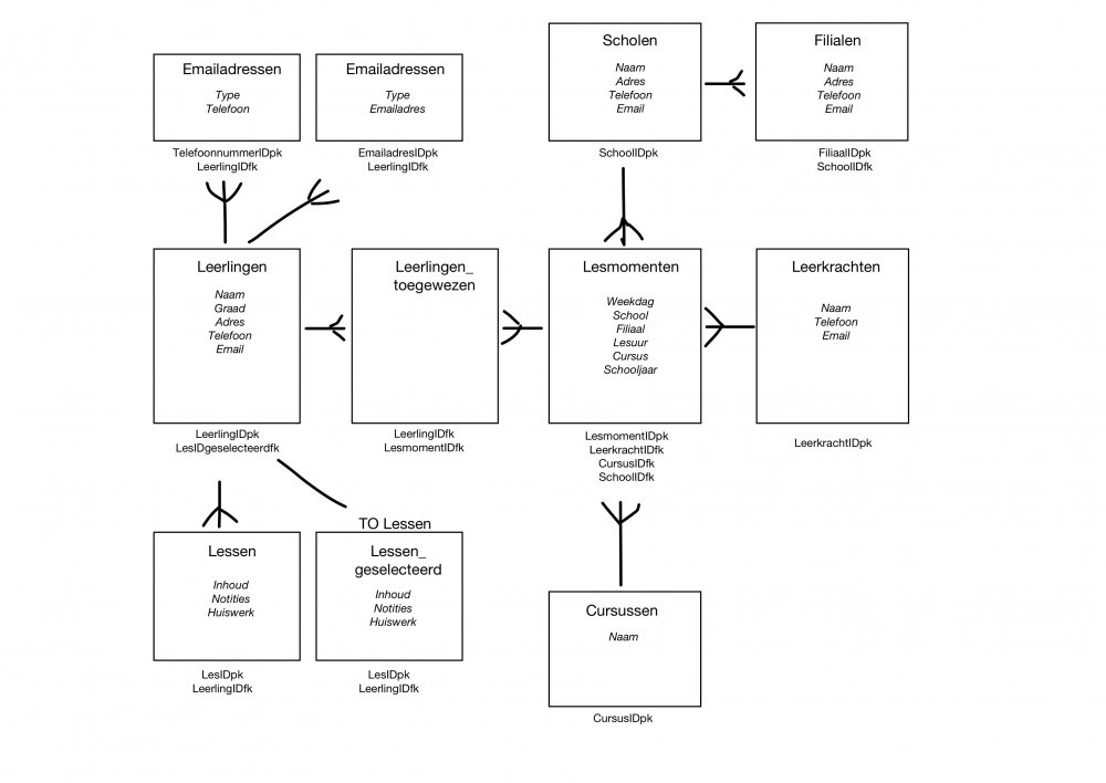
Hieronder zien jullie de ERD die ik gemaakt heb. Ik weet niet goed hoe ik nu verder moet:

Heb ik 2 layouts nodig waar ik dan op filter per school? Kan ik die lesmomenten en de leerlingen dan ook filteren? En op welke tabel zal die layout best gebaseerd zijn?

Alvast dank als iemand eens tijd heeft om dit na te zien en me verder te helpen.

 

ERD.thumb.jpg.8e721a63744a7e51584215cdd7981cd1.jpg

 

 

4 answers to this question

Recommended Posts

  • 0
Posted

Dit ziet er bijna uit als echt werk :-) Als dit je eerste Filemaker klus is dan kies je voor de verticale leerroute. En het gaat niet alleen om Filemaker, maar ook om proces, interactie en interface ontwerp.

Denk dat je dit op moet pakken met professionele begeleiding. 

 

 

  • 0
Posted

Ben hier niet echt mee geholpen want wil dit zelf leren. Als dit een forum is voor professionelen dan maar nog wat meer video's bekijken op Lynda.com.
Cursussen volgen is niet betaalbaar voor iemand die dit gewoon uit interesse leert (ik heb namelijk al een beroep).

Met verticale leerroute bedoel je eerst leren stappen voor je loopt waarschijnlijk?

  • 0
Posted

Nee, met 'verticaal' bedoelde ik eigenlijk gewoon een heel erg steile leercurve. Volgens mij is dit forum zeker geen forum voor professionals. 

Ik denk dat zelfstudie inderdaad heel goed is, voor specifieke vragen/problemen is hier veel kennis en denkkracht aanwezig.

Je hebt een idee die verder moet worden uitgewerkt richting een ontwerp. Het gaat dan eigenlijk nog niet eens over Filemaker kennis. 

  • 0
Posted

Klopt wat je zegt! Ik ben nu één maand bezig met Filemaker en begin inzichten te krijgen maar niet alles is altijd te vinden op het internet. Ik heb trouwens vandaag gevonden waar ik moet starten maar de weg is nog lang en ik kom zeker nog bruggen tegen die nu nog te ver zijn... Maar ik ben een doorzetter!! :-)

Join the conversation

You can post now and register later. If you have an account, sign in now to post with your account.

Guest
Answer this question...

×   Pasted as rich text.   Paste as plain text instead

  Only 75 emoji are allowed.

×   Your link has been automatically embedded.   Display as a link instead

×   Your previous content has been restored.   Clear editor

×   You cannot paste images directly. Upload or insert images from URL.

×
×
  • Create New...